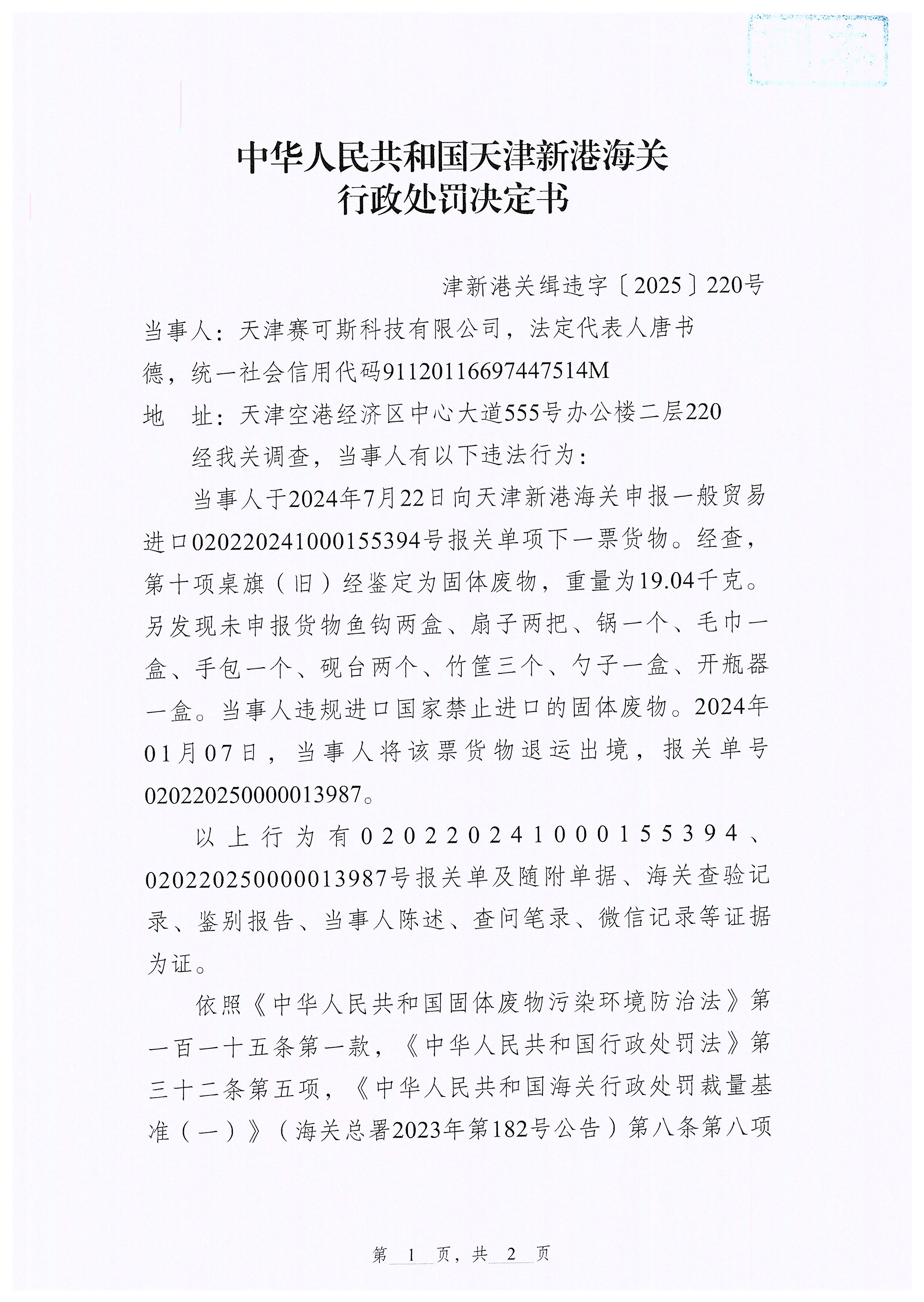
津新港关缉违字〔2025〕220号处罚决定书.jpg
中华人民共和国天津新港海关对天津赛可斯科技有限公司的行政处罚决定(津新港关缉违字〔2025〕220号).xlsx
津新港关缉违字〔2025〕220号处罚决定书 (2).jpg
简称“海关总署”是中国政府负责海关事务的主要机构,隶属于中华人民共和国财政部。海关总署的主要职责包括:进出口监管、海关政策执行、对外合作、统计与分析、知识产权保护。海关在国家经济发展中起着重要的作用,通过监管进出口活动促进国内外贸易,维护国家经济安全,同时也通过税收为国家财政贡献力量。
呼伦贝尔玉米深加工产品走向世界 (图)
自贸协定红利显现 宁波企业借中塞合作“东风”半年签证金额超2.4亿元(图)
财政部关税司组织开展年初联系服务住琼全国两会代表委员活动
习近平:民营经济发展前景广阔大有可为 民营企业和民营企业家大显身手正当其时
为跨境电商插上“飞翔翅膀”(图)
广式糕点赶赴“蛇年宴会”(图)
湖南省召开全省财政工作会议
商务部召开欧洲企业圆桌会
全国对外投资合作和对外援助执行工作会议在京召开
大连海关推动辽宁“农”字号产业高质量发展(图)
海关总署副署长吴海平到武汉海关慰问调研
商务部举行离退休干部商务形势报告会暨干部荣誉退休仪式
Copyright © 2026 芜湖捷讯信息技术有限公司 版权所有
评论 (0)